Vous parcourez les fichiers de l'utilisateur zerosquare.
.. » jaguar
- ..
- JagVR
- 68000_Jaguar.jpg
- alim1.jpg
- alim2.jpg
- alpine.jpg
- audio subsystem.png
- audio_and_input_19-09-2016.zip
- bmp_pal.zip
- Bouton power Jaguar.jpg
- Bug scoreboarding.png
- Clocks.png
- conditions.pdf
- Connecteur manette.jpg
- dsp flags.png
- F04000.bin
- fix_bugs.png
- jag_alim.jpg
- jag_recto.jpg
- jag_verso.jpg
- jagcdrom.pdf
- JagLink II recto.jpg
- JagLink II verso.jpg
- jagmand.zip
- Jaguar-VGA sync adapter.png
- JOYBUTS.png
- Lzjag.zip
- matrice_pad_jaguar.gif
- moule_jaguar.png
- pads.png
- pipeline.png
- PWIDTH.png
- REG1.jpg
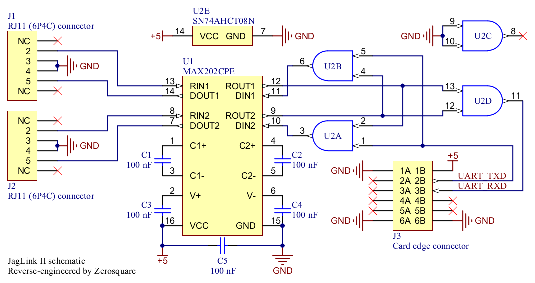
- Schéma JagLink II.png
- Scroll.png
- Super Burnout TDA1545A BCK.jpg
- Super Burnout TDA1545A WS.png
- t2k.jpg
- triangles.png
- triangles2.png
- U38.jpg
- U38.png
- Ulaw.s
- Video modes.png
Communiquez l'adresse de la page pour partager ce dossier s'il est public